各位同学:
根据西北工业大学《关于举办第三届全国大学生职业规划大赛校级选拔赛暨第十届“飞鲨杯”大学生职业生涯规划大赛的通知》(学字〔2025〕24号)要求,为进一步激发自拍流出
学生职业规划意识,引导树立“立大志向、上大舞台、入主战场、干大事业”的职业发展观,助力学生合理规划学业与职业路径,现决定举办此次院级选拔赛(以下简称“院赛”)。现将具体事项通知如下:
一、大赛主题
筑梦青春志在四方,规划启航职引未来
二、参赛对象与赛道设置
(一)成长赛道
面向本院本科大一、大二、大三年级,各年级从优选择,推荐3名人员参加院赛选拔赛。考察学生“职业目标设定-行动实践-动态调整”的完整成长过程,需体现通过课程学习、实践活动提升综合素质与专业能力的成果,以及与国家需求、行业发展契合的择业观念。
(二)就业赛道
面向本院本科大四年级计划求职学生(已通过推免、考研拟录取等确定升学的学生除外)、本院全体在读研究生(硕士/博士),各年级从优选择,推荐3名人员参加院赛选拔赛。考察学生求职实战能力,重点评估个人能力(综合素质+专业技能)与目标岗位要求的匹配度、个人发展路径与就业市场需求的适应度。
三、院赛赛程安排
本院赛全程需在2025年10月23日-11月25日内完成,具体节点如下:
(一)报名及材料提交阶段
需在2025年11月15日前在“全国大学生职业规划大赛平台”(网址:zgs.chsi.com.cn)完成报名,使用学信网帐号登录,系统开放权限后提交电子版报名材料。
并在2025年11月15日晚20:00前,参赛学生按赛道准备材料(详见第四部分),将所有材料压缩包(命名格式:“赛道名称+姓名+学号+联系电话”,例:“成长赛道-张三-2023XXXX-138XXXX”)发送至邮箱[email protected]。
成长赛道材料包含生涯发展报告和生涯发展展示ppt。生涯发展报告介绍设定职业目标的过程;实现职业目标的具体行动和成效;职业目标及行动的动态调整等 (PDF 格式,文字不超过2000字,如有图表不超过5张)。生涯发展展示PPT格式不超过50MB,可加入视频。
就业赛道材料包含求职简历(PDF格式)、求职综合展示PPT和辅助证明材料。其中辅助材料包括实践、实习、获奖等证明材料(PDF格式,整合为单个文件,不超过50MB,展示PPT格式不超过50MB,可加入视频。
(二)院级评选阶段
2025年11月16日-11月25日,由本院老师组成评审组,结合材料以及现场答辩进行评选。成长赛道答辩汇报时间7分钟,评委提问5分钟; 就业赛道答辩汇报时间6分钟,评委提问5分钟。
(三)结果公示与推荐阶段
2025年11月27日-11月29日进行公示,在本院官网、微信公众号发布公示名单,无异议后,每个赛道前3名选手晋级校赛。
四、院赛评审标准
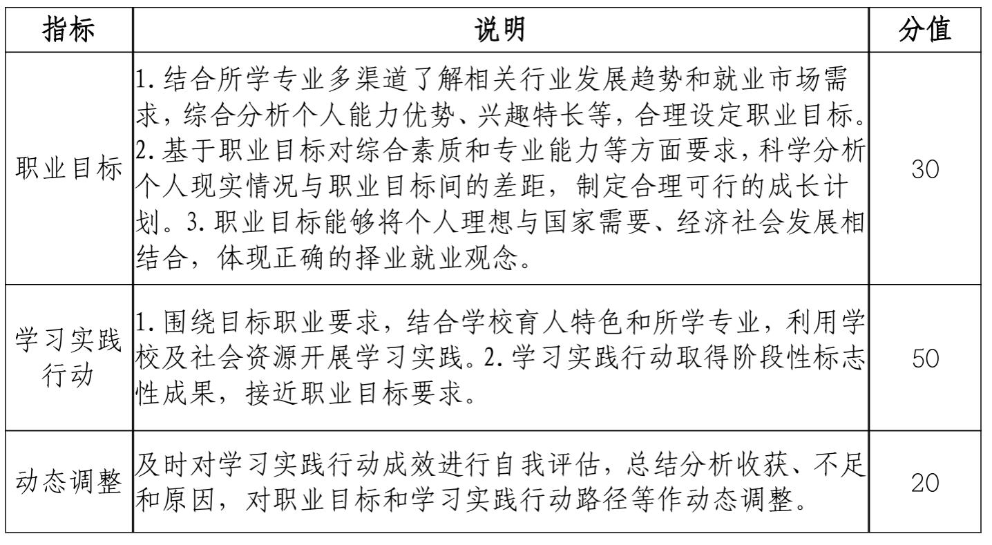
(一)成长赛道
成长赛道评审标准包含职业目标、学习实践行动、动态调整,具体如下:
(二)就业赛道
就业赛道评审标准包含职业目标、岗位胜任力、发展潜力,具体如下:

五、赛事服务
赛事负责老师:王昌昌 联系电话13571354355
联系人:王省欣 联系电话15353505852
其他未尽事宜另行通知。
六、奖励设置
成长赛道和就业赛道进行统一打分,获奖名额及奖品如下:
1.一等奖1名,奖品为大疆Osmo Action 5 Pro 运动相机(价值2000元左右),获院级荣誉证书;
2.二等奖3名,奖品为三星显示器27英寸高清IPS护眼120HZ家用办公电竞屏幕(价值800元左右),获院级荣誉证书;
3.三等奖5名,奖品为罗技G502HERO鼠标+迈从G87无线键盘一套(价值400元左右),获院级荣誉证书;
4.参与奖若干名(参加院级答辩者),奖品为西北工业大学文创冲锋衣一件(价值150元左右)。
自拍流出-自拍做爱影片
2025年10月25日